Úvod
Na konci dvacátého století se v sociální práci začaly objevovat přístupy, které bývají označovány jako antidiskriminační či antiopresivní. Vzrůst zájmu o tyto modely sociální práce souvisel s eskalací sociálních problémů v některých vyspělých evropských zemí a v USA. Šlo například o konflikty vyvolané kolem integrace migrantů v Německu, vzrůstající kriminalitu a nepokoje mezi černošským obyvatelstvem ve Velké Británii a USA. Problematika vztahů mezi různými etnickými a kulturními skupinami se samozřejmě neomezovala jen na uvedené země a je realitou současného světa, že interetnické a interkulturní vztahy patří k problémům vyžadujícím naši soustavnou pozornost. Antiopresivní a antidiskriminační přístupy ovšem nelze spojovat jen s problematikou migrantů, ale obecně je možné je aplikovat všude tam, kde jsou přehlíženy zájmy určitých sociálních skupin, ať už jsou definovány etnicky, kulturně, nábožensky či jinak. Například Thomas a Pierson (Thomas and Pierson 1995) charakterizují diskriminaci a útlak jako pojem, který se v sociální práci široce používá, přičemž se vztahuje ke strukturálním nevýhodám, kterým v moderních společnostech čelí určité sociální skupiny. V sociální práci se antiopresivní přístup aplikuje proto, aby oslabil individuální a institucionální diskriminaci, ať už se děje na základě etnicity, pohlaví, věku, zdravotního postižení, sociální třídy či sexuální orientace. Řada výzkumů přitom nadále potvrzuje, že moderní společnosti západního typu se ani v posledních dvou desetiletích nedokázaly s diskriminací svých některých členů vyrovnat (Vidovićová 2008; Kaas and Manger 2012; Heffron et al. 2020; Neal-Boylan 2020; Murney et al. 2020).
1. Základní principy antiopresivní sociální práce s rodinami
Jedním z autorů, který rozpracoval antiopresivní přístup jako model sociální práce, je Neil Thomson (Thompson 2016). Připomeňme si, že charakterizuje antiopresivní přístupy schopností sociálního pracovníka vnímat diskriminaci a opresi jako základní rys životních situací, s nimiž se klienti mohou potýkat.
Princip 1: Strukturální podmínky života rodin
Antiopresivní sociální práce vyžaduje citlivost vůči zkušenosti diskriminace, oprese. Sociální pracovník musí být schopen brát do úvahy takové faktory jako rasu, etnicitu, rod, věk, zdravotní postižení, sexuální orientaci atd. a vliv těchto faktorů na klientovu situaci. Pokud to neudělá, může klienta více poškodit než mu pomoci.
Princip 2: Všímavost ke zneužívání moci
Z hlediska antiopresivního přístupu je vyloženě nebezpečné, pokud si sociální pracovník neuvědomuje diskriminaci či opresi, které je klient vystaven. Sociální pracovníci uplatňující antiopresivní myšlení si kladou za cíl upozorňovat zejména na zneužívání moci, které vzniká mezi sociálními kategoriemi lidí, např. oprese mužů vůči ženám, jedné kultury vůči druhé, lidí v produktivním věku vůči starším, zdravých lidí vůči zdravotně postiženým atp. Útisk se může odehrávat vůči členům rodiny z vnějšího prostředí, ale také mezi členy rodiny.
Princip 3: S tématem oprese a útlaku je třeba vždy pracovat
V povědomí o sociálně-politickém kontextu je nezbytné, aby se zabránilo tomu, že se sociální pracovník stane součástí problému. Rodiny jsou součástí širšího společenského uspořádání, v němž mohou existovat rozmanité strukturální překážky. V jejich důsledku mohou být reálné potřeby rodin “neviditelné” a jejich členové či jejich potřeby mohou být nálepkovány jako patologické a dysfunkční. Sofistikovaný společenský systém mohl dokonce způsobit, že členové rodiny sami sebe vnímají jako “problém”. Proto je při výkonu sociální práce potřeba možný útisk klienta vždy vyhodnotit. Pokud se tak nestane, aktivity sociálního pracovníka by mohly útisk ještě posílit.
Princip 4: Hodnotové ukotvení antiopresivní sociální práce
Dalším rysem antiopresivního myšlení je uplatňování hodnot, které útisk a zneužití moci odmítají. Jde zejména o hodnoty spravedlnosti, rovnosti, partnerství a silných stránek.
- Důraz na spravedlnost znamená, že s každým bude nakládáno podle práva, že nebudou nikomu omezována, či dokonce odpírána jeho práva. Spravedlnost vyžaduje, aby se některým nedostávalo lepších služeb, podmínek a pomoci než jiným. Existují obsáhlé výzkumy, které dokazují, že v řadě zemí dochází k znevýhodňování příslušníků etnických menšin například v trestní justici, probační práci, ale i v sociálně-právní ochraně dětí.
- Rovnost nemůže znamenat stejnost. Nakládat s každým stejně totiž neznamená nakládat s každým rovně. Je nutno brát do úvahy rozdíly ve specifických potřebách lidí. Jednoduchým příkladem mohou být například lidé, kteří jsou zdravotně znevýhodněni a mají například omezení pohybového aparátu. Pokud se s jejich potřebami nepočítá, jsou znevýhodněni. Stejný přístup tedy nerovnosti posiluje, a proto se sociální pracovník má zaměřovat spíše na rovné příležitosti.
- Hodnota partnerství je neopominutelnou složkou antiopresivní sociální práce. Předpokládá zapojení rodin do plánování, koordinace a vyhodnocování poskytovaných služeb. Tím tato hodnota vytváří příležitost pro „zmocňování“ klientů a vytváří předpoklad pro to, aby poskytované služby skutečně odpovídaly potřebám klientů. Partnerství je také velmi důležitou složkou interpersonální komunikace a znamená spoluúčast klienta při volbě cíle i prostředků společného úsilí.
- V antiopresivní sociální práci se zaměřujeme spíše na silné stránky rodin, než na ty dysfunkční a problematické. Silné stránky jsou důležitými zdroji, které může rodina využít při překonávání obtížné situace.
- Zmocňování klientů
Uplatnění hodnoty “zmocňování” znamená, že sociální pracovník se snaží pomoci rodinám, aby získaly větší moc nad vlastními životy a životními podmínkami. Proto je tento koncept vhodný jako prostředek proti opresi a diskriminaci. Oprese, diskriminace znamenají zneužití moci, zmocňování je cesta, která má klientům pomoci taková omezení odmítnout a překonat.
2. Antiopresivní posouzení životní situace rodiny
Významnou součástí antiopresivní sociální práce je analýza klientovy situace. V tomto procesu sociální pracovník sbírá informace, aby si udělal obrázek, jaké má klient potřeby a co by se mělo udělat. Pokud se v této části procesu uplatňují předsudky a stereotypy (Zanoni et al. 2014; Mazerolle et al. 2020), jsou možnosti uplatnění antiopresivní sociální práce limitovány. Analýzu situace má sociální pracovník provádět v partnerství s klientem, s ohledem na možnost působení diskriminujících a opresivních faktorů.
V sociální práci s rodinou musíme brát do úvahy nejméně dva rozdílné osudy, dvě prolínající se identity, potřeby a zdroje. Musíme vnímat, jak jednotliví členové rodiny vykonávají své role, jak komunikují a jaké vztahy se v rodině utvářejí. Je ale zapotřebí také vstoupit do kontaktu s rodinou jako s celkem. Být schopen se naladit na rodinu v její celistvosti. Významným faktorem je rodinná dynamika a vztahy mezi jejími členy. Důležitá je také rodinná historie, přítomnost různých generací. Historie, případně její absence, může formovat, jak rodinní příslušníci vnímají rodinu i své role uvnitř rodiny.
Antiopresivní přístupy k rodině vyžadují, aby sociální pracovník vedle výše uvedených interních faktorů bral do úvahy také faktory externí. Vnější sociální, ekonomické, politické a environmentální faktory hrají významnou roli v životní situaci rodiny. Bez ohledu na složení rodiny, její sociálně ekonomický status, kulturní identitu, vývojovou fázi, jsou rodiny ovlivňovány a utvářeny jejich sociálním a fyzickým prostředím (Hodges, Burwell, and Ortega 1998). Kulturní stereotypy, diskriminace, environmentální nespravedlnost, rasismus, chudoba, násilí a jiné formy oprese negativně ovlivňují rodiny a život jejich členů. Úsilí překonat období sociální či ekonomické krize může mít dopad na vztahy, tělesný či duševní stav jejich členů a ovlivňuje sebeúctu (Lundy 2004).
Ve své práci se sociální pracovníci, kteří vycházejí z principů antiopresivní sociální práce, zaměřují na čtyři okruhy základních potřeb a práv:
- Komunikace: Jak rodinní příslušníci komunikují mezi sebou? Jak hovoří o rozdílech, vyjadřují hněv, náklonnost, radost a smutek? Jak rozhodují?
- Vazby a místo ve společnosti: Jak jsou rodinní členové propojeni s dalšími lidmi, institucemi a materiálními zdroji? Jaká je jejich sociální, ekonomická pozice ve společnosti, jejich sociální třída, etnické pozadí a zkušenost s diskriminací?
- Pravidla: Jaké je očekávané chování, případně pravidla v rodině? Kdo o nich rozhoduje? Kdo je prosazuje? Co se děje, když člen rodiny nejedná podle očekávání? Která pravidla posilují nerovnost v rodině?
- Sebeúcta: Jak členové rodiny vnímají svoji sebeúctu (Satirová et al. 2005)?
Na základě těchto čtyř oblastí můžeme uplatnit hledisko sociální spravedlnosti, abychom prozkoumali otázky moci, výsad, útisku na individuální, sociálně kulturní a institucionální rovině.
3. Vizuální reprezentace rodinných vztahů a dynamiky
Abychom lépe poznali situaci rodiny, většinou nejprve využíváme dialog s jednotlivými členy rodiny i společné rodinné setkání. Nicméně, existuje celá řada zobrazovacích technik, které umožňují členům rodiny zachytit sebe, rodinné vztahy, rodinnou strukturu a dynamiku, sociální sítě, podmínky a okolnosti, větší životní události. Níže uvedu několik příkladů těchto zobrazovacích technik.
Tyto nástroje se obvykle využívají v rámci posouzení životní situace (Navrátil 2007), případně ve vzdělávací části intervence s cílem pomoci členům porozumět určitým aspektům životní situace. Společný sběr informací může podpořit rodinné vztahy. Vytváření vizuálních reprezentací dává účastníkům v posouzení situace aktivní roli. Tyto aktivity mohou povzbudit rozvoj motivace ke změně a spolupráci se sociálním pracovníkem. Zapojení do tvorby vizuálních zobrazení také podporuje pocit, že se něco opravdu děje. To obnovuje důvěru, že situaci lze zvládnout, že svůj život zase mohu řídit (Parker and Bradley 2010). Tyto aktivity mohou vyvolat silné emoce, které mohou otevřít nová a významná témata, která byla dosud přehlížena.
Existuje celá řada nástrojů, které mohou posloužit při práci s rodinami. Patří mezi ně rodinné mapy, genogramy, ekologické mapy, mapy sociálních sítí, kulturogramy, mapy životní linie. V následujícím přehledu vynechám rodinné mapy a genogramy, neboť jsou v našem prostředí poměrně dobře známé.
3.1 Ekomapa
Ekomapa je zobrazovací nástroj, který se používá k zobrazení individuálních a rodinných vztahů v sociálním kontextu. Ekomapy zahrnují členy rodiny, širší sociální sítě, komunitní zdroje, organizace a instituce, s nimiž je rodina či její členové v kontaktu. Tento nástroj zkoumá, jak jsou jednotlivci či rodiny propojeni, zobrazuje proudění energie, zdrojů a povahu vztahů. Ekomapy mohou pomoci identifikovat izolaci klienta, nedostatek v jeho podpůrné sociální síti, nebo naopak, veškeré podpůrné zdroje, které mu jsou dostupné.
V ekomapách se využívá při zobrazení členů rodiny a jejich vztahů podobná symbolika jako v genogramech. Povaha vztahů mezi členy rodiny a jejich různými systémy je zobrazována linkami a šipkami. Některé ze systémů jednají jako vstupy, některé jako výstupy, v některých případech mají jednotlivci a systémy obousměrné interakce. Některé z těchto interakcí vyžadují více energie a často jsou znázorněny jako stresující vztah. Obyčejné čáry a šipky, které se používají pro zobrazení interakčních a vztahových dat jsou znázorněny na následujícím obrázku 1.
V procesu sociální práce není nutné vždy zachovat striktní podobu základních symbolů. Účastníci mohou použít rozmanité kreativní prostředky, kterými vyjádří své vztahy a vazby. Lze například využít fotografie, kreslení i jiné artefakty, které tvůrčím způsobem umožní znázornit životní situaci.
Obrázek 1: Symboly ekomapy

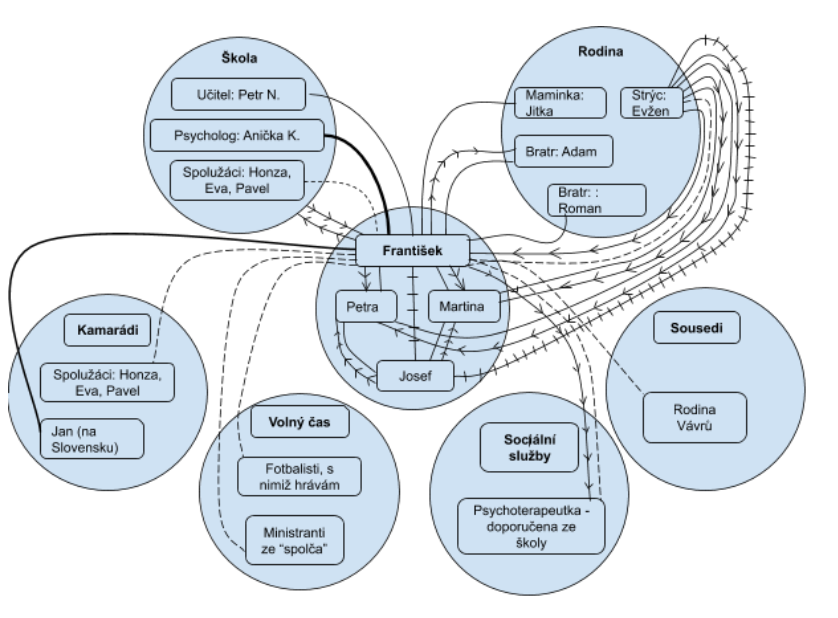
3.2 Mapa sociálních sítí
Podobně jako všechny způsoby znázornění sociálních vazeb, i mapy sociálních sítí shromažďují informace o osobách a vztazích klienta. Specifickým cílem mapy sociálních sítí je zachytit systémy, s nimiž je klient v interakci. Umožňují zobrazit podporu, kterou tyto systémy poskytují. Důležité je zachytit charakter vztahů (Tracy and Whittaker 1990). Jejich pomocí můžeme také zobrazit funkci jednotlivých vztahů a interakcí s vnějšími systémy. Tento nástroj tak umožňuje sociálnímu pracovníkovi dobře posoudit charakter i rozsah podpory, které různé systémy klientovi poskytují. Při tvorbě mapy sociálních sítí se sociální pracovník obvykle soustředí na sběr informací v následujících oblastech:
- Osoby žijící v domácnosti
- Další členové rodiny a příbuzní
- Přátelé
- Kolegové ze zaměstnání či spolužáci
- Lidé z různých volnočasových, sociálních a náboženských organizací
- Sousedé
- Příslušníci komunity
- Další sociální služby a zdroje
Obrázek 2: Mapa sociální sítě

Mapa není cílem sama o sobě. Je nástrojem, který má posloužit k lepší orientaci v životní situaci, aby bylo možno najít vhodné cíle intervence. Proto je důležitým krokem převést informace z mapy do konkrétních cílů a plánů pomoci. Následující informace mohou posloužit k jejich specifikaci:
- Kdo je součástí sítě? Kdo by do ní mohl ještě patřit?
- Jaké má sociální síť silné stránky a zdroje (obecně i konkrétně)?
- Pokrývá síť všechny oblasti potřebné podpory? Pokud ne, které to jsou?
- Nejsou některé prvky a systémy sítě přetíženy? Je poskytování zdrojů a podpory vzájemné?
- Kteří členové sítě jsou zvláště aktivní, účelně reagující a spolehliví? Je zde dostatek takových jednotlivců?
- Kteří členové sítě málo přispívají, případně síť spíše zatěžují?
- Které překážky komplikují možnost využívat sociální sítě?
3.3 Kulturagram
České kulturní prostředí se ve srovnání se zeměmi jako jsou USA či Velká Británie jeví jako relativně homogenní. Přesto je kulturní kompetenci nutno chápat jako jednu z významných či klíčových kompetencí sociálních pracovníků (Devore and Schlesinger 1999).
Kulturagramy kombinují prvky genogramů a ekomap, ale svoji pozornost nevěnují primárně vztahům mezi lidmi a systémy. Centrem jejich zájmu jsou totiž vazby mezi kulturním pozadím klienta a jeho dalšími sociálními interakcemi (Cóngress and Gonzalez 2005). Kulturagramy jsou užitečným nástrojem posouzení role kulturních aspektů v životní situaci klienta. Mohou být užitečné při práci s různými typy klientů. Využívají se typicky při práci s imigranty, ale také v rámci sociální práce s oběťmi domácího násilí, s dětmi, seniory, s ohroženými rodinami a v řadě dalších případů.
Interakce se v kulturagramech zobrazují podobně jako v ekomapách, ale kulturagram je navíc grafickým znázorněním i různých aspektů kultury klienta. V kulturagramu se mohou zkoumat různé oblasti kulturní praxe, mezi něž například patří:
- Důvody přestěhování, emigrace
- Právní status (důležité nejen ve vztahu k uprchlíkům)
- Jazyk, kterým se mluví doma, v komunitě
- Čas v zemi původu, v komunitě
- Vazby na kulturní a náboženské instituce
- Spirituální východiska, praxe
- Předpoklady o zdraví, využívaná zdravotní péče, dostupnost zdravotních služeb
- Stravovací návyky, odívání
- Svátky a zvláštní události
- Hodnoty, představy ve vztahu k rodině, vzdělání a práci
- Zkušenost útisku, diskriminace, rasismu apod.
- Dopady traumatických a krizových událostí
- Jiné relevantní zkušenosti
Kulturagramy neslouží sociálním pracovníkům jen k lepšímu porozumění kulturnímu zázemí klienta a jeho specifické životní situace, ale jsou východiskem pro tvorbu plánu intervence. V tomto ohledu se jedná o jeden z potenciálně užitečných nástrojů, s nímž můžeme pracovat v rámci posouzení životní situace.
Obrázek 3: Kulturagram
Kulturagramy jsou někdy považovány za nástroj, který může být užitečný jen v případě sociální práce s uprchlíky, případně u rodin, u nichž je zřejmá kulturní diverzita. V těchto případech je užití kulturagramu mimořádně účelné a svá pozitiva přináší i v dalších kontextech sociální práce. Příkladem je ověření právního statusu klienta, v jehož případě bude nutné podniknout kroky k získání občanského průkazu, případně jiných nezbytných dokumentů. Zvážení dopadu krizových událostí pak může přinést indikaci nezbytnosti krizové intervence. Nahlédnutí různých kulturně zakořeněných představ o rodinném životě může poukázat na potřebu rodinné terapie atd. (Congress, Elaine P. 1994).
3.4 Mapa životní dráhy a cestovní mapa života
Dalším nástrojem, který umožňuje porozumět významným životním událostem a jejich dopadu na trajektorii klientova života, jsou mapy životní dráhy, případně cestovní mapy života. Tyto mapy graficky znázorňují životní události, které považuje klient za významné. Oba druhy map umožňují zobrazit ekologickou polohu rodiny, rodinné historie, vzorce a normy, které si rodina v určitém čase utvořila.
Práce na tvorbě mapy životní dráhy validuje zkušenosti klienta, který rozhoduje o tom, zda určitá životní událost do jeho mapy patří, či nikoliv. Sociální pracovník takto podporuje rozvoj klientovy sebeúcty a vytváří reálnou příležitost klientova zapojení do procesu posouzení (Navrátil 2007; Parker and Bradley 2010).
Tento nástroj byl původně vypracován a využíván při práci s dětmi v souvislosti s náhradní péčí. Byla to jedna z technik, která měla pomoci dítěti vypracovat jeho životní příběh při přípravě na jeho umístění v náhradní péči. Cílem její aplikace bylo pomoci těmto dětem dát událostem jejich života kontinuitu a smysl (Sainsbury 1994; Harris and White 2018).
V současnosti se mapa životní dráhy efektivně využívá při spolupráci s řadou dalších klientů, ať už se jedná o klienty v dětském věku, v dospělosti či ve věku seniorském. Tvorba mapy životní trajektorie je limitována zejména základním účelem techniky. Technika může být smysluplně využita všude tam, kde je potřeba znázornit události, které formovaly klientův život do podoby, v jaké ho prožívá dnes. Velmi kreativně byla tato technika rozpracována v kontextu posouzení spirituálních aspektů životní situace (Hodge 2015).
Mapy životní trajektorie lze vypracovávat jak horizontálně, tak vertikálně. Tvorba mapy životní trajektorie začíná informací o narození. Následují informace o dalších subjektivně důležitých událostech života, které klient považuje za formativní (viz obrázek 4). Zachycené události může klient doprovodit dalšími informacemi. Přínosné jsou zvláště informace o emocích, které v něm událost vyvolala. Takový pohled přispívá ke komplexnějšímu porozumění těchto formativních událostí a životních zlomů. Bez emocionální dimenze je někdy jen velmi obtížné porozumět tomu, proč je ta která událost v životě klienta tak významná, že vyvolala zásadní obrat (Howe and Hinings 1995).
Obrázek 4: Mapa životní trajektorie

Tvorba mapy životní trajektorie není složitý proces. Sociální pracovník obvykle požádá klienta, aby nakreslil dlouhou silnici s řadou zátočin a zákrut. Následně klienta vybídne, aby do mapy zanesl ty životní události, o nichž si myslí, že byly v jeho životě významné a ovlivňovaly běh jeho života. K jednotlivým událostem pak klient může připojit i další údaje a charakteristiky (např. vyvolané emoce). Následně jsou tyto události předmět rozhovoru, jehož cílem je snaha porozumět významu událostí z klientovy perspektivy (Parker and Bradley 2010).
Zpracování mapy životní trajektorie může poskytnout velmi bohatý zdroj materiálu pro plánování intervence. Je ale třeba počítat i s tím, že práce na životní trajektorii může vyvolat bolestivé vzpomínky, které sociální pracovník musí následně pomoci klientovi citlivě zpracovat. V některých případech se také stává, že klient z různých důvodů vynechá některá údobí svého života. Příčinou mohou být zmíněné náročné a bolestivé události, případně může jít o určitou fázi života, za kterou se klient stydí či má jiné závažné důvody, proč dané období života v detailu neprezentovat. Z hlediska této techniky není rozhodně nutné chtít dané období odhalit a prozkoumat. Je věcí klientovy potřeby, zda dané období do své časové osy zahrne, či jej ponechá zastřené. Sociální pracovník by ani v tomto případě neměl být příliš intruzivní (Holland 2010).
3.5 Vývojové diagramy
Slouží k podobným účelům jako mapy životní trajektorie. Znázorňují však zejména místa pobytu a stěhování klienta z místa na místo. Klienti jsou požádáni, aby uvedli každé místo, na kterém žili a uvedli také data a délku jednotlivých pobytů. Vývojové diagramy mohou být užitečné při zobrazení rodiny a její struktury v různých etapách života, při reflexi rodinných či individuálních tranzic. I samotný počet přestěhování v určitém čase může poskytnout důležitou informaci při snaze o porozumění specifické situaci, kvůli které klient nyní vyhledává pomoc (Parker and Bradley 2010).
Obrázek 5: Vývojový diagram
Vývojový diagram může poukázat na některé události, či dokonce vzorce chování, které si klient neuvědomoval. Je výhodné, pokud každé místo pobytu obsahuje také charakteristiky rodiny. Tyto údaje lze uvádět jak textem, tak například samostatnými genogramy, které lze souběžně vytvářet.
Přínosem vývojových diagramů je podobně jako v případě již dříve uvedených nástrojů vizuální zobrazení jevů a událostí, které mohly výrazně ovlivnit život klienta, aniž si to měl sám možnost uvědomit. Zobrazení událostí má potenciál vyvolat efekt, který by byl jinými prostředky hůře dostupný. Silné emocionální efekty se mohou dostavit již při tvorbě vývojového diagramu, ale lze s ním pracovat i tak, že sociální pracovník spolu s klientem o zakreslených událostech hovoří a klient je zván, aby vyjádřil a popsal problémy a témata, která se změnou bydlení a stěhováním souvisela.
V této souvislosti je třeba zmínit, že zakreslení vývojového diagramu není cílem o sobě (ostatně jako v případě jiných zobrazovacích instrumentů). Jejich smysl tkví v tom, že umožní další zkoumání a promýšlení životních okolností, které dovedly klienta tam, kde se nyní nachází. Sociální pracovník může s jejich využitím ověřovat své hypotézy a v tomto smyslu se tedy vývojový diagram může stát užitečným nástrojem posouzení životní situace klienta.
Závěr
V tomto příspěvku jsem se zaměřil na antiopresivní sociální práci a využití některých zobrazovacích technik, které mohou být při mapování diskriminujících společenských podmínek užitečné. V závěru bych rád shrnul principy, které jsou základem zmocnění rodin a jejich příslušníků a jejichž aplikace je v kontextu antiopresivní sociální práce podstatná:
- Rozpoznání vlivu sociálních struktur na situaci rodiny
Sociální pracovník by měl vždy zvážit, zda je životní situace klienta ovlivněna strukturálními faktory. Na základě této analýzy pak sociální pracovník může zvolit vhodnější pracovní postupy. Například, nemůže-li člen rodiny získat práci kvůli svému věku, bude sociální pracovník muset volit jiné postupy, než pokud by klientovi v získání práce bránila nedostatečná kvalifikace.
2. Orientace na silné stránky rodiny a zdroje (ne na patologie)
Je důležité, aby sociální pracovník vyhledával silné stránky a zdroje, které v dané situaci rodině pomáhají. Příkladem mohou být dobré sousedské vztahy, silné pouto v rodině. Kladení důrazu na tyto aspekty je produktivnější než labelování rodin a vyhledávání patologického, nefunkčního. Orientace na silné stránky pochopitelně neznamená, že by sociální pracovník problémy přehlížel. Jde ale o určitou základní perspektivu sociálního pracovníka, která umožní silné stránky a zdroje vhodně využít.
3. Podpora úcty a respektu k odlišnostem
Každý rodinný člen je jiný. Platí to pro rodiny sociálních pracovníků i rodiny využívající sociální služby. Běžnou zkušeností je, že odlišné názory, postoje, hodnoty mohou být zdrojem konfliktů. Sociální pracovníci by ovšem měli podporovat vědomí, že odlišnosti a jinakosti jsou obohacující a mohou být dokonce zdrojem při zvládání některých rodinných obtíží. Úcta k jedinečnosti každého jednotlivce je základní hodnotou sociální práce a platí i pro antiopresivní sociální práci s rodinou.
4. Uznání potřeb rodiny v rovině individuální, interpersonální i komunitní
Rodina je složitý organismus. Při posouzení životní situace rodiny je proto potřeba odlišit existenci individuálních, interpersonálních a komunitních potřeb. Jde o to 1) věnovat samostatnou pozornost potřebám každého jednotlivce, 2) všímat si vztahové dimenze, ale 3) porozumět i tomu, že rodina je členem širší sítě – komunity, ve které má své místo a má ve vztahu k ní své potřeby. Důsledné pochopení této dimenzionality potřeb v rodině pomůže předejít zjednodušeným řešením, která jsou odsouzena k nezdaru.
5. Podpora rodin, aby se mohly zapojit a podílet na řešení své situace
Podstatnou zásadou antiopresivní sociální práce je vytváření podmínek pro zapojení rodiny do řešení své životní situace. Jakékoliv “skvělé” řešení je v tomto smyslu problematické, pokud jej rodina a její členové nemohli ovlivnit, nebo ještě lépe přímo navrhovat. Sociální pracovník by měl ustupovat do pozadí, kdekoliv to je jen trochu možné. Rodinné konference jsou plnohodnotným příkladem tohoto druhu uvažování. Klíčovou otázkou zde je, zda sociální pracovník nedrží více moci, než je nezbytné.
6. Rozpoznání moci a vlivu všech zúčastněných
Tento princip úzce souvisí s předchozím bodem. V antiopresivním přístupu je problematika moci a jejího (potenciálního) zneužití vysoce reflektována. Je proto důležité, aby si sociální pracovník průběžně kladl otázky o způsobech, jakými nakládá s mocí mu svěřenou (úřadem, rolí, profesí…). Při práci s rodinou je ovšem důležité přemýšlet i nad tím, jak je moc distribuována v rodině. Příkladem extrémního zneužití moci jednoho člena rodiny vůči druhému může být domácí násilí. Projevy zneužití moci jsou však značně variabilní a mohou se projevit podstatně méně zjevnými formami. Moc lze ovšem chápat i jako tvůrčí element, aproto je možno rovněž moc posoudit i jako zdroj. Klíčovou by zde byla otázka, jakou moc (její typy a podoby) mají různí členové rodiny a jak s ní zacházejí.
7. Spolupráce všech zúčastněných jako imperativ a metodické východisko
O principu zapojení rodiny jsem se zmínil v pátém bodě. Antiopresivní myšlení však vnímá spolupráci jako klíčový parametr úspěšné intervence. Pokud se tedy v rámci sociální práce nedaří aktivovat všechny zúčastněné ke spolupráci, je potřeba znovu důkladně vyhodnotit situaci (a překážky spolupráce). Zúčastněnými jsou ovšem zpravidla nejenom sociální pracovník a členové rodiny, jedná se i o další aktéry, na nichž řešení situace také závisí. Mohou to být další organizace a instituce jako například školy, neziskové organizace, úřady, zaměstnavatelé aj. Právě koordinované úsilí řady spolupracujících institucí při řešení obtížích v životech našich klientů bývá jedním z nejefektivnějších nástrojů pomoci.
Pavel Navrátil,
docent na Katedře sociální politiky a sociální práce na Masarykově Univerzitě
Článek byl vydán v rámci projektu Ministerstva práce a sociálních věcí – „Systémová podpora profesionálního výkonu sociální práce II“, reg. č. CZ.03.2.63/0.0/0.0/15_017/0003751, financovaného z prostředků Evropského sociálního fondu prostřednictvím Operačního programu Zaměstnanost a státního rozpočtu České republiky.
Zdroje:
Congress, Elaine P. 1994. “The Use of Culturagrams to Assess and Empower Culturally Diverse Families.” Families in Society: The Journal of Contemporary Social Services. Dostupné z: https://doi.org/10.1177/104438949407500901.
Cóngress, Elaine P. and Manny J. Gonzalez. 2005. Multicultural Perspectives in Working with Families. Springer Publishing Company.
Harris, John and Vicky White. 2018. “A Dictionary of Social Work and Social Care.” Oxford Reference.Dostupné z: https://doi.org/10.1093/acref/9780198796688.001.0001.
Heffron, Anna S., Katarina M. Braun, Cora Allen-Savietta, Amarette Filut, Chelsea Hanewall, Anna Huttenlocher, Jo Handelsman, and Molly Carnes. 2020. “Gender Can Influence Student Experiences in MD-PhD Training.” Journal of Women’s Health , April. Dostupné z: https://doi.org/10.1089/jwh.2019.8094.
Hodge, David R. 2015. Spiritual Assessment in Social Work and Mental Health Practice. Columbia University Press.
Hodges, Vanessa G., Yolanda Burwell, and Debra Ortega. 1998. “Empowering Families.” Empowerment in Social Work Practice: A Sourcebook, 146–62.
Holland, Sally. 2010. Child and Family Assessment in Social Work Practice. 2nd ed. London: Sage.
Howe, David, and Diana Hinings. 1995. “Reason and Emotion in Social Work Practice: Managing Relationships with Difficult Clients.” Journal of Social Work Practice in the Addictions 9 (1): 5–14.
Kaas, L. and C. Manger. 2012. “Ethnic Discrimination in Germany’s Labour Market: A Field Experiment.” German Economic Review. Dostupné z: https://www.degruyter.com/view/j/ger.2012.13.issue-1/j.1468-0475.2011.00538.x/j.1468-0475.2011.00538.x.xml.
Lundy, Colleen. 2004. Social Work and Social Justice: A Structural Approach to Practice. University of Toronto Press.
Mazerolle, Marie, Isabelle Régner, François Rigalleau and Pascal Huguet. 2020. “Highlighting and Reducing the Impact of Negative Aging Stereotypes During Older Adults’ Cognitive Testing.” Journal of Visualized Experiments: JoVE, no. 155 (January). https://doi.org/10.3791/59922.
Murney, Maureen A., Jaime C. Sapag, Sireesha J. Bobbili and Akwatu Khenti. 2020. “Stigma and Discrimination Related to Mental Health and Substance Use Issues in Primary Health Care in Toronto, Canada: A Qualitative Study.”In: International Journal of Qualitative Studies on Health and Well-Being 15 (1): 1744926.
Navrátil, Pavel. 2007. “Posouzení životní Situace: úvod Do Problematiky.” In: Sociální Práce/ Sociálna Práca 2007 (1): 72–86.
Neal-Boylan, Leslie. 2020. “How Inclusive Are We, Really?” Teaching and Learning in Nursing: Official Journal of the National Organization for Assciate Degree Nursing, April. Dostupné z: https://doi.org/10.1016/j.teln.2020.04.006.
Parker, Jonathan, and Greta Bradley. 2010. Social Work Practice: Assessment, Planning, Intervention and Review. SAGE.
Sainsbury, Eric. 1994. Working with Children in Need: Studies in Complexity and Challenge. Jessica Kingsley Publishers.
Satirová, Virginia, John Banmen, Jane Greberová, and Maria Gomoriová. 2005. Model Růstu: Za Hranice Rodinné Terapie. Brno: Cesta.
Thomas, M. and J. Pierson, eds. 1995. In: Dictionary of Social Work. London: Collins Educational.
Thompson, Neil. 2016. Anti-Discriminatory Practice: Equality, Diversity and Social Justice. Macmillan International Higher Education.
Tracy, Elizabeth M. and James K. Whittaker. 1990. “The Social Network Map: Assessing Social Support in Clinical Practice.” In: Families in Society: The Journal of Contemporary Social Services. Dostupné z: https://doi.org/10.1177/104438949007100802.
Vidovićová, Lucie. 2008. Stárnutí, věk a diskriminace –nové souvislosti. Masarykova univerzita, Mezinárodní politologický ústav.
Zanoni, Lee, Wayne Warburton, Kay Bussey and Anne McMaugh. 2014. “Are All Fathers in Child Protection Families Uncommitted, Uninvolved and Unable to Change?” In: Children and Youth Services Review 41: 83–94.

